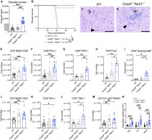
New research reveals that CD8⁺ T cells rely on caspase-8 to control Toxoplasma infection in the brain (Figure 1).

Figure 1: Caspase-8 is essential for controlling T. gondii infection in the brain, but Casp8 deficiency did not affect the TH1 cell immune response. Casp8−/−Ripk3−/−, Casp8+/−Ripk3−/−, and WT C57BL/6 mice were infected with 10 cysts of the Me49 strain of T. gondii intraperitoneally and analyzed at 4 wpi. (A) Cyst burden was quantified by light microscopy. (B) Survival curve of infected WT, Casp8+/−Ripk3−/−, and Casp8−/−Ripk3−/− mice. Representative H&E image of (C) WT and (D) Casp8−/−Ripk3−/− brain at 4 wpi. Arrows indicate inflamed blood vessels, and arrowheads indicate T. gondii cysts. Scale bars, 50 μm. Brain immune cell populations were quantified by spectral flow cytometry at 4 wpi: (E) CD8+ T cells, (F) CD8+IFN-γ+ T cells, (G) CD8+TNFα+ T cells, (H) CD8+FasL+ T cells, (I) CD8+GranzymeB+ T cells, (J) CD4+ T cells, (K) CD4+IFN-γ+ T cells, (L) CD4+TNFα+ T cells, and (M) infiltrating iNOS+ monocytes (CD45hiCD11b+Ly6G−Ly6ChiNOS+). (N) Gene expression was measured by RT-qPCR for Ifng, Tnf, and Nos2. Statistical significance determined by randomized block analysis of variance (ANOVA) and least-squares means: (A) WT C57BL/6 (n = 16), Casp8+/−Ripk3−/− (n = 14), and Casp8−/−Ripk3−/− (n = 22) (four experiments); (E, J, and M) WT C57BL/6 (n = 15), Casp8+/−Ripk3−/− (n = 9), and Casp8−/−Ripk3−/− (n = 14) (three experiments); (F and K) WT C57BL/6 (n = 15), Casp8+/−Ripk3−/− (n = 8), and Casp8−/−Ripk3−/− (n = 18) (three experiments); (N) WT C57BL/6 (n = 10), Casp8+/−Ripk3−/− (n = 10), and Casp8−/−Ripk3−/− (n = 14) (two experiments). Statistical significance determined by log-rank (Mantel-Cox) test: (B) WT C57BL/6 (n = 10), Casp8+/−Ripk3−/− (n = 8), and Casp8−/−Ripk3−/− (n = 9) (two experiments). Statistical significance determined by ordinary one-way ANOVA: (G, I, and L) WT C57BL/6 (n = 5), Casp8+/−Ripk3−/− (n = 5), and Casp8−/−Ripk3−/− (n = 9) (one experiment). (H) WT C57BL/6 (n = 5), Casp8+/−Ripk3−/− (n = 6), and Casp8−/−Ripk3−/− (n = 5) (one experiment). Data are presented as mean ± SEM; *P < 0.05, **P < 0.01, and ***P < 0.001.
Cell death is one of the immune system’s most powerful tools for stopping infections. By eliminating infected cells, the body can prevent pathogens from replicating and spreading. But in the brain, where excessive cell death can be devastating, how this balance is achieved has remained unclear.
A new study uncovers a surprising role for caspase-8, a key regulator of apoptosis, in protecting the brain during infection with the intracellular parasite Toxoplasma gondii. The findings reveal that caspase-8 is not just important in infected brain cells but is essential within CD8⁺ T cells themselves.
The researchers studied mice lacking both caspase-8 and RIPK3 (Casp8⁻/⁻Ripk3⁻/⁻), a genetic combination that prevents multiple forms of programmed cell death. When infected with T. gondii, these mice showed:
- Higher parasite burdens in the brain
- Worsening disease and death, despite mounting strong immune responses
This indicated that immune activation alone was not enough, something was missing.
Closer examination revealed unusually high levels of parasite interaction with neurons, astrocytes, and CD8⁺ T cells in the brains of caspase-8–deficient mice.
To pinpoint where caspase-8 mattered most, the researchers selectively deleted it in different cell types:
- Neurons and astrocytes: Loss of caspase-8 did not impair infection control
- CD8⁺ T cells: Loss of caspase-8 led to severe disease, higher parasite loads, and reduced survival
Interestingly, CD8⁺ T cells lacking caspase-8 became directly infected by the parasite, something rarely observed under normal conditions.
CD8⁺ T cells are best known for killing infected cells using cytotoxic molecules. This study shows they also rely on caspase-8 as a cell-intrinsic defence mechanism, helping them resist infection and function effectively in the hostile brain environment.
Without caspase-8:
- CD8⁺ T cells failed to control T. gondii
- The parasite gained access to the very cells meant to eliminate it
- Brain infection spiralled out of control
The findings challenge the idea that cell death pathways are relevant only in infected tissue cells. Instead, they reveal that immune cells themselves must engage death-regulating machinery to survive and function properly during chronic brain infection.
This work broadens our understanding of how the immune system balances protection and pathology in sensitive organs like the brain and highlights caspase-8 as a critical safeguard for immune cell integrity during infection.
During Toxoplasma gondii infection of the brain, CD8⁺ T cells depend on caspase-8 not just to kill infected cells, but to protect themselves from becoming infected. Without this cell death regulator, immune defence collapses, despite otherwise strong immune responses.
Journal article: Sibley, L.A., et al. 2025. Caspase-8 expression in CD8+ T cells promotes pathogen restriction in the brain during Toxoplasma gondii infection. Science Advances.
Summary by Stefan Botha










